- 為什麼需要戶外運動感應燈?
-
戶外紅外線人體感應照明燈可以震懾罪犯。
如果黑暗的環境無法掩蓋罪犯的踪跡,他們可能會逃離您的家。 - 感器燈何時動作?
-
當感應器 的 (Lux) 級別
設置為“Sun”位置,不管在白天或夜晚有觸發信號時,燈都會亮起。
設置為“Dark”位置,只會在夜晚有觸發信號時,燈才會亮起。 - 交貨期是多久?
-
當收到訂單並確認後約 45 - 60 日完成生產。
- 產品保固及維修
- 如果您有產品的保固及維修問題,請向您購買的經銷商或零售商聯絡,他們會協助您。
- 安裝前的準備
-
在開始組裝產品之前,確定所有零件都存在。將產品、零件與包裝內容清單進行比較。如果有任何零件丟失或損壞,請勿嘗試組裝產品。預計組裝時間:20 分鐘注意:燈具應由具有家庭佈線經驗的人員或合格的電工安裝。電氣系統以及將此固定裝置與其電氣連接的方法必須符合國家電氣規範和當地建築規範。
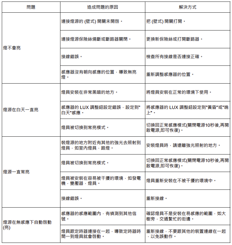
- 安全燈故障排除
-